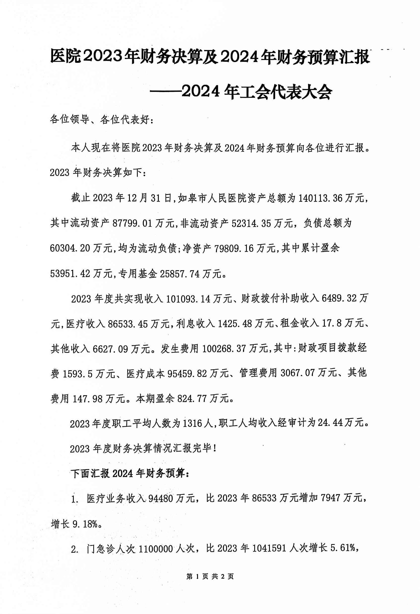
医院动态 / HOSPITAL DYNAMICS
2024年度预算工会职代会讨论批复
发布时间:
2024-03-13
相关新闻
伟德bv官网
电话:0513-87312581(白天),0513-87512315(夜间)
地址:江苏省如皋市如城镇宁海路278号
医院动态 / HOSPITAL DYNAMICS
发布时间:
2024-03-13
相关新闻
伟德bv官网
电话:0513-87312581(白天),0513-87512315(夜间)
地址:江苏省如皋市如城镇宁海路278号